
周一,美元兑多数主要货币走弱,日元大幅上涨,黄金价格刷新历史新高;与此同时,投资者纷纷研判,若日美联手入市支撑日元,可能会进一步恶化市场对美元的情绪。此前,美国政府反复无常的政策制定扰动了金融市场,美元刚经历了自5月以来表现最差的一周;期权市场上,短线炒股配资美元相关定价也正迈向至少2011年以来最悲观的水平。
值得注意的是,化工板块场内热门布局工具化工ETF(516020)近日吸金不断。交易所数据显示,截至上个交易日(1月23日),化工ETF(516020)近5个交易日累计获资金净申购额超过11亿元;近20个交易日累计获资金净申购额更是超过24亿元。
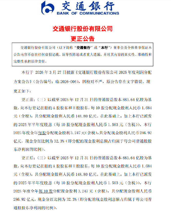
3月30日金融一线音问,交通银行本日发布改换公告:本行于2026年3月27日走漏《交通银行股份有限公司2025年度利润分派决议公告》,因校对不严,原公告存在翰墨诞妄。“每股分派现款股利3.247元(含税)”,现改换为“每10股分派现款股利3.247元(含税)”。
海量资讯、精确解读,尽在新浪财经APP
牵扯裁剪:王馨茹 忆融速配
信钰配资 博星优配信钰证券倍悦网配资瑞金资本亿正策略天宇优配提示:文章来自网络,不代表本站观点。